생명연 ‘나노 항체’ 기반 정밀 항암제 개발
[충청투데이 윤경식 기자] 국내 연구진이 암세포만을 공격할 수 있는 ‘나노 항체’ 기반의 정밀 항암제 개발에 성공해 췌장암 등 고형암에 대한 새로운 치료 전략을 제시했다.
한국생명공학연구원(이하 생명연) 정주연 박사 연구팀(바이오나노연구센터)이 ‘메소텔린’이라는 단백질을 표적으로 삼아 췌장암 치료 효과를 획기적으로 높이는 방법을 개발했다고 12일 밝혔다.
췌장암은 글로벌 사망률 상위권을 차지하는 암 중 하나로 조기 진단이 어렵고 5년 생존율이 10% 미만에 불과한 대표적인 난치성암이다.
연구진이 주목한 메소텔린은 췌장암세포에서 유독 많이 발견되는 단백질로 정상세포에는 거의 없지만 췌장암세포에서 매우 많이 확인되며 암의 성장과 전이에 관여한다.
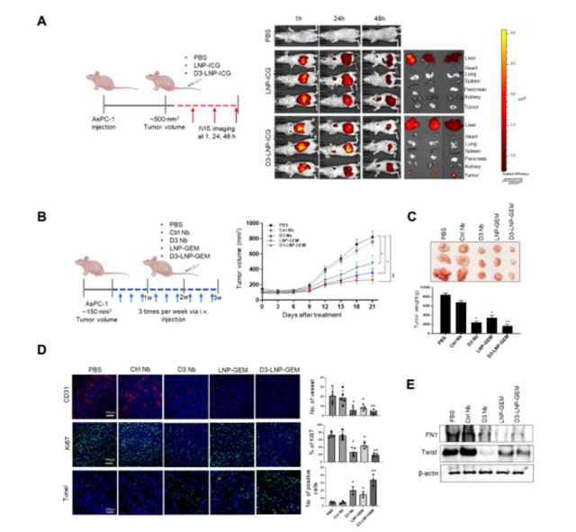
이에 연구진은 낙타나 라마 등 특수한 동물의 항체에서 유래한 ‘나노바디’라는 항체를 이용해 메소텔린만 골라 달라붙는 물질 ‘D3 나노바디’를 개발했다.
‘D3 나노바디’는 크기가 작아 암세포 깊숙한 곳까지 침투할 수 있고 메소텔린과 강하게 결합해 암세포의 이동성과 침투력을 차단하며 암이 다른 곳으로 번지게 만드는 유전자들의 활동도 억제하는 효과를 보였다.
연구팀은 ‘D3 나노바디’에 젬시타빈이라는 화학 항암제를 탑재한 특수 지질 나노입자를 더해 차세대 항암제(D3-LNP-GEM)를 완성했다.
또 D3-LNP-GEM을 췌장암에 걸린 생쥐에 투여한 결과, 암세포 성장이 80% 이상 억제됐고 정상 조직에는 거의 영향을 미치지 않아 기존 항암제보다 더 강력하면서도 안전한 결과를 보여줬다.
정연주 박사는 “이번 연구는 나노바디 기술과 약물전달 플랫폼의 융합을 통해 난치성 고형암에 대한 새로운 치료 전략을 제시한 것”이라며 “이번 연구결과를 바탕으로 췌장암뿐만 아니라 다양한 암종에서 환자 맞춤형 치료로 이어질 수 있도록 후속 연구와 임상적용을 가속화하겠다”고 말했다.
윤경식 기자 ksyoon1102@cctoday.co.kr
